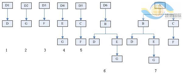
白盒测试实例之十——集成测试的概念[2] 什么是集成测试
从最顶层开始测试,需要写桩模块。测试的顺序:从跟节点开始,每次顺着某枝干到该枝干的叶子节点添加一个节点到已测试好的子系统中,接着再加入另一枝干的节点,直到所有节点集成到系统中。
B、 横向优先
跟纵向优先的区别在于:每次并不是顺着枝干走到叶子,而是逐一加入它的直属子节点。
纵向优先的范例:

(2)自底向上
每次从叶子节点开始测试,测试过的节点摘掉,然后把树上的叶子节点摘下来加入到已经测试好的子系统之中。优点:不需要写桩模块,但需要写驱动模块。
范例:
