下面是一些Web性能测试策略制定的案例。
案例一:一个银行卡审批系统的性能测试策略制定案例。这个项目的性能测试策略从立项时开始制定,贯穿整个项目的执行过程(在5.3节将会进一步讨论本案例)。
银行卡业务系统属于特殊应用软件,加上用户高度重视性能,因而采取的策略是从设计阶段就开始进行性能测试的准备工作,案例详细信息如表2-2:

表2-2某银行项目测试策略制定案例
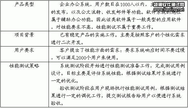
案例二:一个OA系统的测试案例,其性能测试策略和案例一差别很大。

表2-3某OA项目测试策略制定案例
案例三:一个门户系统的测试案例。

表2-4某门户项目测试策略制定案例
三个案例不足以说明所有的性能测试策略制定的方法,但是通过这三个案例可以对性能测试策略制定有了更进一步的了解,能够认识到到性能测试策略的制定由软件自身特点决定,同时受用户态度的影响。实际上,软件项目的背景、软件运行环境等许多方面都会影响性能测试策略的制定。因此,本节提出的只是基本的参考方案。制定测试策略是十分复杂的工作,最有效的方法就是“从实际出发”。项目的特点千差万别,只有把用户当成“上帝”,充分为用户考虑,才可以制定出合理的性能测试策略