在这篇文章中,我提出一个开发模型。我已经将这个开发模型引入到我所有的项目里(无论在工作还是私人)已经一年有余,并且它被证明是非常成功的。我打算写这些已经很久了,但我一直找不到时间来做,现在终于有时间了。我不会讲任何项目的具体细节,仅是关于分支策略和释放管理相关内容。

它主要体现了Git对我们源代码版本的管理。
为何是Git?
对于Git与其他集中式代码管理工具相比的优缺点的全面讨论,请参见这里。这样的争论总是喋喋不休。作为一个开发者,与现今的其他开发工具相比较,我更喜欢Git。Git真得改变了开发者对于合并和分支的思考。我曾经使用经典的CVS/Subversion,然而每次的合并/分支和其他行为总让人担惊受怕(“小心合并里的冲突,简直要命!”)。
但是对于Git来说,这些行为非常简单和搞笑,它们被认为是日常工作中的核心部分。例如,在很多CVS/Subversion书里,分支与合并总是在后面的章节中被讨论(对于高级用户使用),然而在每个Git书中,在第3章就已经完全涵盖了(作为基础)。
简单和重复的特性带来的结果是:分支与合并不再是什么可以害怕的东西。分支/合并被认为对于版本管理工具比其他功能更重要。
关于工具,不再多说,让我们直接看开发模型吧。这个模型并不是如下模型:在管理软件开发进度方面,面对每个开发过程,每个队员必须按一定次序开发。
分布式而非集中式
对于这种分支模型,我们设置了一个版本库,它运转良好,这是一个”事实上” 版本库。不过请注意,这个版本库只是被认为是中心版本库(因为Git是一个分布式版本管理系统,从技术上来讲,并没有一个中心版本库)。我们将把这个版本库称为原始库,这个名字对所有的Git用户来说都很容易理解。

每个开发者都对origin库拉代码和提交代码。但是除了集中式的存取代码关系,每个开发者也可以从子团队的其他队友那里获得代码版本变更。例如,对于2个或多个开发者一起完成的大版本变更,为了防止过早地向origin库提交工作内容,这种机制就变得非常有用。在上述途中,有如下子团队:Alice和Bob,Alice和David,Clair和David。
从技术上将,这意味着,Alice创建了一个Git的远程节点,而对于Bob,该节点指向了Bob的版本库,反之亦然。
主分支

在核心部分,研发模型很大程度上靠其他现有模型支撑的。中心库有2个可一直延续的分支:
master分支
develop分支
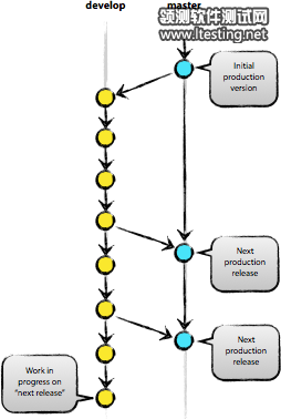
每个Git用户都要熟悉原始的master分支。与master分支并行的另一个分支,我们称之为develop分支。
我们把原始库/master库认作为主分支,HEAD的源代码存在于此版本中,并且随时都是一个预备生产状态。
辅助性分支
我们的开发模型使用了各种辅助性分支,这些分支与关键分支(master和develop)一起,用来支持团队成员们并行开发,使得易于追踪功能,协助生产发布环境准备,以及快速修复实时在线问题。与关键分支不同,这些分支总是有一个有限的生命期,因为他们最终会被移除。
我们用到的分支类型包括:
功能分支
发布分支
热修复分支
每一种分支有一个特定目的,并且受限于严格到规则,比如:可以用哪些分支作为源分支,哪些分支能作为合并目标。我们马上将进行演练。
从技术角度来看,这些分支绝不是特殊分支。分支的类型基于我们使用的方法来进行分类。它们理所当然是普通的Git分支。
功能分支

可能是develop分支的分支版本,最终必须合并到develop分支中。
分支命名规则:除了master、develop、release-*、orhotfix-*之外,其他命名均可。
功能分支(有时被称为topic分支)通常为即将发布或者未来发布版开发新的功能。当新功能开始研发,包含该功能的发布版本在这个还是无法确定发布时间的。功能版本的实质是只要这个功能处于开发状态它就会存在,但是最终会或合并到develop分支(确定将新功能添加到不久的发布版中)或取消(譬如一次令人失望的测试)。
功能分支通常存在于开发者的软件库,而不是在源代码库中。
创建一个功能分支
开始一项功能的开发工作时,基于develop创建分支。
|
1
2
|
$ git checkout -b myfeature develop Switched to a new branch "myfeature" |
合并一个功能到develop分支
完成的功能可以合并进develop分支,以明确加入到未来的发布:
原文转自:http://blog.jobbole.com/34706/