福建移动通信有限公司 郑澜
在省与省之间的边界地区,基站信号交叉覆盖,手机用户使用手机时可能在未漫游出省的情况下使用了外省的基站信号,进而产生了漫游话费单,这种现象被称作“边界漫游”。边界漫游会导致用户额外支付漫游通话费用。针对边界漫游的网络优化,可以从基站优化与计费优化两方面着手。
一、基站优化
边界地区的基站信号太强以至于对邻省产生了覆盖,是导致边界漫游问题的根本原因。各省的运营企业往往独立地进行频率规划与网络建设,造成部分省际边界地区存在基站信号互相干扰、越界覆盖等问题,加强省间协作是解决问题的关键。
在边界地区后建基站的省份应避开先建省份已用的频率,防止产生相互干扰。与边界距离太近的基站应后撤,原则上应保证基站与边界的距离大于1km,并且必须使用定向天线,不能对邻省进行主瓣覆盖;同时,通过控制基站天线高度、方位角、俯仰角和发射功率等手段,使基站信号强度在邻省范围内保持在-85dBm以下。各省都应确保在本省的边界地区最强的基站信号属于本省基站。
调整基站设置并不能彻底解决边界漫游问题,一是两省边界地区的信号完全没有交叉的目难以达到,二是当边界地区的外省基站话务忙时,外省用户仍可能在没有漫游的状态下被自动切换至本省基站,反之本省用户亦然。因此,在对基站进行优化调整之后,就应通过计费优化来进一步解决边界漫游问题。
二、计费系统的优化
计费优化的关键是对使用邻省基站信号的用户话费单按非漫游的标准进行计费,即当用户在边界地区使用了邻省基站信号时,话费单将产生在邻省,因此计费优化工作中的省间协作也是非常重要的。
话费单中关于用户的位置信息包括LAC、CELL_ID等。CELL_ID(俗称“小区”)是目前在话费单上能够识别的最精确的位置信息,可以作为边界计费的手机位置判定标准。可能出现边界漫游的小区称为“边界小区”,各省都应将边界地区覆盖至邻省的小区作为边界小区,但一个边界小区既覆盖本省,也覆盖邻省,计费中心对在边界小区下的邻省手机进行计费时,无法判定其位于邻省还是本省,也就无法判定其是否漫游,对于这类“边界漫游模糊计费”的情况,应根据不同的情况采取不同的计费原则。
1.用户在边界小区主叫
当用户在边界地区使用了邻省基站信号拨打归属地(本地)电话时,属于省际漫游情况,若按正常标准计费,用户将被收取0.40元/分的基本通话费、0.20元/分的漫游费以及0.07元/6秒的普通长途费或0.30元/分的IP长途费。这对于长期居住在边界地区的用户来说,增加了额外的话费开支。边界漫游模糊计费应将这样的话费单按照用户在非漫游状态下拨打归属地电话资费标准(0.40元/分)进行计费,不向用户收取漫游费与长途费。
当用户在边界小区使用了邻省基站信号拨打邻省边界地市的电话时,发生了漫游费用,按照正常的资费标准,应根据“同城漫游”原则,即用户漫游时拨打漫游地电话不收取长途费的原则,仅收取0.40元/分的基本通话费及0.20元/分的漫游通话费。但如果按照边界漫游模糊计费的原则,该用户的通话将被判为非漫游状态,用户将被收取0.40元/分的基本通话费以及0.07元/6秒的长途费或0.30元/分的IP长途费。只有当用户不使用IP拨打邻省相邻地市的电话,并且通话时长小于等于12秒时,边界漫游模糊计费金额才低于正常计费金额(这种情况在实际通话中所占的比例非常小),而且邻省边界地区的基站信号除覆盖边界地区外,还可能覆盖邻省内部的一些地区,当用户确实发生省际漫游时仍可能使用到邻省边界地区的基站信号。因此,在边界漫游模糊计费中,对于此类话费单仍延续“同城漫游”原则更为恰当,但也可以采用用户在非漫游状态下拨打邻省电话的费率进行计费。
2.用户在边界小区被叫
用户在边界地区使用了邻省基站信号接听电话时,属于省际漫游情况(被叫的计费原则与主叫号码归属地无关,因此不存在“同城漫游”的问题),若按正常标准计费,用户将被收取基本通话费、漫游费以及从漫游地至归属地的长途费,这同样大大增加了边界地区用户的话费开支。边界漫游模糊计费应将这样的话费单按照用户在非漫游状态下接听电话的资费标准进行计费,不向用户收取漫游费与长途费。
3.用户在边界小区呼转
呼转情况的计费原则比较复杂,呼转分为无条件呼转与有条件呼转两大类,有条件呼转又分为遇忙转(占线转)、无应答转、不可及转、关机转等等。在正常的资费标准中,无条件呼转与是否漫游无关,因此不存在边界漫游问题,无论是否漫游均收取0.30元/分的基本通话费以及归属地至呼转地的长途费;有条件呼转与是否漫游有关,如果用户漫游则将被收取0.30元/分的基本通话费以及归属地至漫游地0.07元/6秒的长途费以及漫游地至呼转地0.07元/6秒的长途费。
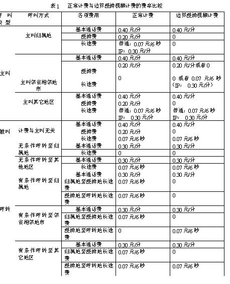
当用户在边界地区使用了邻省基站信号进行有条件呼转时,发生了省际漫游情况,因而将被收取0.30元/分的基本通话费以及归属地至漫游地的长途费(若用户呼转至邻省的相邻地市,漫游地即为呼转地,则不会被收取漫游地至呼转地的长途费,若呼转至包括归属地市在内的其他地方,都将被收取漫游地至呼转地的长途费)。呼转至归属地电话的有条件呼转是用户常用的一种呼转方式,在边界漫游情况下用户将被收取0.30元/分的基本通话费以及共计0.14元/6秒的长途费,大大增加了话费开支。此时,边界漫游模糊计费应将用户呼叫判为非漫游,除了收取0.30元/分的基本通话费外,当用户有条件呼转至归属地电话时,归属地即为漫游地即为呼转地,将不会被收取任何长途费;当用户呼转至其他地市时,将被收取漫游地至呼转地的长途费0.07元/6秒。当用户的手机发生边界漫游情况时,按照正常资费标准,用户往往要付出很多额外的漫游费用,边界漫游模糊计费的合理制定有助于使用户的话费计算更合理。表1是用户发生边界漫游时不同计费标准下的话费计算对比。
4.用户享有其他优惠服务
由于市场竞争的日益激烈,许多地区都推出了诸如话费套餐、VPN、分区业务等优惠服务。这些优惠业务一般都仅对非漫游状态下的通话进行优惠。在边界漫游模糊计费系统中,除了对边界漫游话费单中的话费进行重新修正外,还应将话费单中的漫游类型改为非漫游,这样当边界漫游话费单进入计费流程中的优惠环节时,仍可按照用户所申请的各类优惠业务进行计费。
当用户在边界漫游状态下主叫邻省相邻地市时,边界漫游模糊计费原则若采用“漫游同城”方案,此时用户的漫游类型归为“省际漫游”,而不是“非漫游”,这样用户可能无法享受上述的优惠业务。因此,在边界漫游模糊计费中应将此类“漫游同城”话费单的漫游类型改为“非漫游”,以保证用户享受原有的优惠服务(这是一个非常特殊的处理方法)。
对于分区业务,用户所能享受优惠的分区一般都位于本地市,当用户发生了边界漫游时,话费单中的用户位置信息是邻省的位置小区。这种情况可以有两种处理方法:一是将覆盖至本省分区业务优惠小区的邻省位置小区加入到分区业务的优惠小区列表中;二是将用户话费单中的位置信息更改为被邻省基站信号覆盖到的分区业务的优惠小区。第一种处理方法保留了话费单中用户实际的位置小区,比第二种处理方法更理想一些。
边界漫游问题是移动运营商经常遇到的问题。网络越健全,覆盖越完整,就越容易出现边界漫游问题。边界漫游问题的解决需要省与省之间协作完成。在省内,如果资费标准在各地市之间也存在漫游与长途问题,也可以利用上述的解决方案完善省内的边界漫游问题。基站优化降低了网络信号强度,容易影响网络覆盖质量,而计费系统的优化降低了资费标准,会造成一定程度上的收入损失,具体优化方案需要运营企业根据实际情况制定。
文章来源于领测软件测试网 https://www.ltesting.net/
版权所有(C) 2003-2010 TestAge(领测软件测试网)|领测国际科技(北京)有限公司|软件测试工程师培训网 All Rights Reserved
北京市海淀区中关村南大街9号北京理工科技大厦1402室 京ICP备10010545号-5
技术支持和业务联系:info@testage.com.cn 电话:010-51297073










