1、目的
编写本指导书的目的旨在为我公司进行测试外包服务工作进行指导,帮助项目经理和相关人员编写测试方案、评估工作量、制定测试计划和测试策略等,以尽量减小项目工作量评估上的风险。
2、适用范围和对象
本指南的使用范围是对于测试外包服务项目前期做整体的测试方案时,需要对工作量进行评估的项目经理、测试专家参考的文档。
3、工作量评估原则
一个特定项目需要的工作量依赖于很多变量。包括:组织文化或者组织的“测试程度度”、被测试项目的软件复杂度、需要测试的范围、执行测试的个体的技能水平以及承担测试工作的测试组织的类型。不过,就算给出影响工作量的变量也不能真正反映出实际付出的工作量,因为每个项目都是不同的。
对于测试项目评估,在评估工作量时,从下面几点进行把握:
1、工作量评估是建立在商务沟通的基础之上的,客户比我们更了解系统;
2、工作量评估采用的任何方法都只是一个估计,所以风险因素是要考虑的;
3、工作量评估必须经过领导、专家组组成的小组的评审。
4、外包测试项目
根据外包测试项目主要有两种方式,一种是on-site,称为离岸外包,另一种是off-site是在公司内部做。不管是以那种方式,都需要对工作量进行全面的评估,而对于人力外包的项目则不需要工作量评估。由于IT系统项目实施是智力型密级行业,到目前为止,还没有一套科学有效、准确的评估方法,尤其是对于我们还不熟悉的行业,所以我们根据搜集到的资料以及我们的项目经验,整理出本文的几种方法,作为参考。
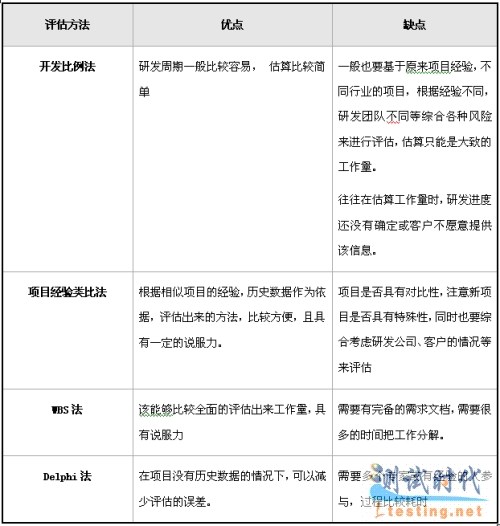
5、几种方法的对比
6、开发比例法
这个方法的基本前提是测试工作量依赖于开发周期/开发工作量。不管开发团队依据何种方式评估研发的工作量,我们测试团队可以根据研发团队的研发周期,确定大致的测试工作量。
通过下面的方式获得开发周期/开发工作量:
A. 通过商务沟通或技术沟通获得研发的进度表或研发周期;
B. 获得客户计划的整个项目的时间;
C. 根据研发工作量通过参考下面的表格估计工作量。
在评估需要的工作量以及相应的人员配置时,也要参考一下研发人员和测试人员的比例,如果测试团队在项目需求阶段就进入,则通过3:2、3:1等这样的比例估计需要投入的测试人员,这个比例没有一定的约束,主要根据系统对错误的容忍度,例如,医疗设备系统或飞机控制系统不能容忍错误,而银行涉及到重大财产安全则应该也不能容忍大的错误存在。评估时,这也是需要考虑的一个方面。
表1:测试各阶段比例估算
MILY: Arial; TEXT-ALIGN: left"> 系统功能测试 系统性能测试 系统验收测试 所占百分比合计 2%~5% 8%~11% 18%~24% 8%~15% 3%~5% 39%~60% 9%~12% 18%~24% 8%~15% 3%~5% 38%~56% 22%~28% 8%~15% 3%~5% 33%~48% 14%~20% 12%~20% 26%~40% 15%~24% 15%~24% 15%~21% 15%~21%
注:灰色背景表示不进行测试测试。
如果公司没有被评估项目所属的行业的项目经验,则应该在所占百分比基础上增加5%~10%的风险工作量。
上面表格中前三行我们所做的系统验收测试活动为辅助验收测试活动,即有辅助客户完成验收测试。而后面只有两行则验收测试则可以作为一个独立的测试,客户参与人员很少,所以需要更多的工作量,可以根据客户的实际情况进行相应调整。
文章来源于领测软件测试网 https://www.ltesting.net/











