作为一个大中型企业,在一个城市里办公区和工厂厂房通常不是紧邻在一起,有可能相距几公里或者几十公里;我们在做好办公大楼特别是中心机房(信息中心)的布线系统,同时也对工厂厂房里工作车间布好线后,办公区和工厂区如何进行互联,
则是我们规划与设计工厂园区布线网必须要考虑的事项,如何让工厂园区布线网长期稳定工作,而且便于以后发展需要具有可扩展性;这又是一个在布线系统规划中要重点解决的问题,本文就是和大家一起来探讨从工厂到信息中心的布线方式。
一、工厂园区布线网设计原则
1、实用性
实施后的通信布线系统,不仅现在而且将来均能适应技术的不断发展,并且实现数据通信、语音通信、图象通信的传输。
2、扩充性
布线系统是可扩充的,以便将来有更大的发展时,很容易将设备扩充进去。系统具有良好的可扩充和可升级性,使本期建设的投资在未来升级与扩充后得到保护。
3、先进性
采用国际上先进成熟的技术,使布线系统的设计建立在一个高起点上,系统所采用的体系结构和选用的设备应具有国际先进水平,具有发展潜力,处于上升趋势。系统的设计有一定的超前性,技术起点要高,生命周期要长。
4、高速性
系统能处理和传输多媒体信息,采取光缆组成网络,尽力提高网络的吞吐量。同时,应采用Client/Server结构模式,减轻网络通信资源的开销。
5、可靠性
具有足够的可靠性冗余、后援存储能力和容错能力,必须保证系统能长期稳定的运行,使故障的影响局部化,网络设计应利于故障的分析与排除。
二、工厂园区光纤布线系统
我们知道,从工厂到信息中心的布线距离一般都超过双绞线布线的最大距离100米,因此采用光缆进行布线。随着企业局域网速率的不断提高,对于网络带宽的需求与日俱增,光纤以其带宽及衰减方面无与伦比的优势,越来越广泛地应用于局域网中。在布线系统中,一个真正的光纤解决方案不仅包括光纤插座、光缆、光纤配线架及光纤跳线等无源部件,还应包括光发射/接收模块、光纤集线器等有源设备。
1、光纤与光缆类型的选择
光纤通信,是指将要传送的语音、图像和数据信号等调制在光载波上,以光纤作为传输媒介的通信方式。
单模光纤采用中心玻璃芯教细(芯径一般为9或10μm),只能传一种模式的光。其模间色散很小,适用于远程通讯,但其色度色散起主要作用,这样单模光纤对光源的谱宽和稳定性有较高的要求,即谱宽要窄,稳定性要好。1000Mb/s光纤的传输距离为550m-100km。
多模光纤采用中心玻璃芯教粗(50或62.5μm),可传多种模式的光。但其模间色散较大,这就限制了传输数字信号的频率,而且随距离的增加会更加严重。,多模光纤传输的距离就比较近,一般只有几公里。1000Mb/s光纤的传输距离为220m-550m。
在网络布线中应用较多的光纤主要有62.5μm/125μm多模光纤、50μm/125μm多模光纤以及9μm/125μm单模光纤这三种;我们可以根据传输的速率和距离来选择单/多模光纤。
将光纤扎成束,外面有保护外壳,中间有抗拉线,这就是所谓的光缆了;根据应用环境的不同,光缆可以分为室内和室外光缆。

室内光缆

室外光缆
工厂园区布线网在工厂到信息中心这段距离里一般采用室外光缆,办公区(信息中心)和工厂厂房两端使用的则是室内光缆。
2、光纤连接器
光纤连接器是光纤与光纤之间进行可拆卸(活动)连接的器件,它是把光纤的两个端面精密对接起来,以使发射光纤输出的光能量能最大限度地耦合到接收光纤中去,并使由于其介入光链路而对系统造成的影响减到最小,这是光纤连接器的基本要求。在一定程度上,光纤连接器也影响了光传输系统的可靠性和各项性能。产品尺寸精度高,重复性、互换性好,可靠稳定。温度稳定性优良,可以应用于光纤通信系统、光纤数据传输、LAN、光纤传感器和光纤CATV。

光纤连接器
3、光纤连接器插头
光纤连接器插头是光纤连接器的附件,也是实现光纤活动连接的重要组成部分。它与光纤适配器一起实现了光纤的活动连接。
光纤连接器插头可分为FC型、SC型、LC型、ST型等一系列光纤连接器插头来满足客户的光纤布线需要。具有高尺寸精度、重复性好, 高可靠性与稳定性、温度特性优良、插入损耗低等特点,高回波发射损耗可以满足TIA和IEC性能要求。

光纤连接器插头
4、光纤跳线
光纤跳线的根据接头形状可分为:FC、SC、ST、LC等;根据插芯的研磨方式可分为:PC、UPC、APC等;根据光纤种类可分为单模、50/125多模、62.5/125多模及千兆、万兆等;根据尾缆直径可分为: 900μm 、2mm、3mm 等。产品有良好的互换性、重复性,可靠稳定。高回波衰减、低插入损耗,长度可自由选择,温度稳定性优良,可以应用于光纤通信系统、光纤数据传输、LAN、光纤传感器和光纤CATV。

光纤跳线
5、光纤插座
光纤插座是专为光纤到工作区桌面、墙面应用的终端插座盒,其内部留有足够的盘纤空间,保证光纤的盘纤半径,可安装ST型适配器。盘纤半径为80mm。白色,材料为PC。

光纤插座
6、光纤配线架
光纤配线架是为室外光缆、垂直主干光缆与网络设备之间提供互连或交叉连接而使用的,一般分为19"机柜光纤分线盒、墙挂光纤分线盒等多种形式。
19"机柜用光纤分线盒内部提供光纤熔接托盘,充足的盘纤空间保证光缆的弯曲半径。抽屉式设计,整体结构合理,操作方便。外壳选用优质钢板制作,外形美观。可兼容ST,SC,FC,MTRJ和LC等多种形式。

光纤配线架
墙挂式光纤配线架适用于2-16芯光纤系统的分纤配线。内部提供进线光缆的盘纤空间,同时也提供了出线光缆盘纤空间。保证了光缆的最小盘纤半径,适用于ST、SC、LC型适配器。安装灵活方便,门和箱体采用分体安装,特别适合配线间空间狭小场所使用。外壳采用优质钢板制作。安装板可选择12芯及16芯的ST、SC型适配器。

光纤配线架
说明:ST、SC、FC光纤接头是早期不同企业开发形成的标准,使用效果一样,各有优缺点。ST、SC连接器接头常用于一般网络。ST头插入后旋转半周有一卡口固定,缺点是容易折断;SC连接头直接插拔,使用很方便,缺点是容易掉出来;FC连接头一般电信网络采用,有一螺帽拧到适配器上,优点是牢靠、防灰尘,缺点是安装时间稍长。
MTRJ 型光纤跳线由两个高精度塑胶成型的连接器和光缆组成。连接器外部件为精密塑胶件,包含推拉式插拔卡紧机构。 适用于在电信和数据网络系统中的室内应用。
因此我们应当根据实际情况的需求来选择光纤连接器及插头、光纤跳线、光纤插座和光纤配线架等光纤布线产品。
三、工厂园区光纤布线施工方式
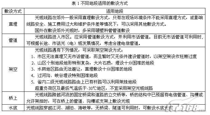
工厂园区布线网主干光缆一般采用管道敷设,直埋和架空等敷设方式,不同地段光缆的选择见下表:
不同地段适用的敷设方式
1、架空光缆
架空光缆主要适用于地形平坦、起伏较小的地区。架空光缆主要有挂在钢绞线下和自承式两种吊挂方式,目前基本都采用钢绞线支承式。其敷设方式为通过杆路吊线托挂或捆绑(缠绕)架设。
吊挂式架空光缆是目前国内采用最多的光缆架空方式,其主要敷设方式有三种,即滑轮牵引法、杆下牵引法及预挂钩牵引法。按照下面架空光缆线路架设的工作流程进行施工。

架空光缆工作流程
2、管道光缆
管道光缆一般用于市区内局间中继线路,其管道为塑料管或水泥管道内的塑料子管。管道路由较复杂,使光缆所受张力、侧压力不规则。城市地下管道大多有积水和淤泥,在光缆敷设前要对管道进行疏通和清洗。
在市话管道中光缆的敷设和长途光缆在塑料管道中的敷设工作流程见下图所示:
管道光缆工作流程
敷设方式有机械牵引敷设和人工牵引敷设两种,机械牵引敷设有集中、分散和中间辅助三种牵引法。
在管路复杂、不能使用牵引机或没有牵引机时,可采用人工牵引方式完成光缆的敷设。 人工牵引需有良好的指挥人员,使前端集中牵引的人与每个人孔中辅助牵引的人尽量同步牵引。
3、直埋光缆敷设
长途干线光缆工程主要采用直埋敷设。其主要特点是能够防止各种外来的机械损伤,而且在达到一定深度后地温较稳定,减少了温度变化对光纤传输特性的影响,从而提高了光缆的安全性和传输质量。
由于直埋光缆多用于地域宽阔的
文章来源于领测软件测试网 https://www.ltesting.net/
版权所有(C) 2003-2010 TestAge(领测软件测试网)|领测国际科技(北京)有限公司|软件测试工程师培训网 All Rights Reserved
北京市海淀区中关村南大街9号北京理工科技大厦1402室 京ICP备10010545号-5
技术支持和业务联系:info@testage.com.cn 电话:010-51297073










